
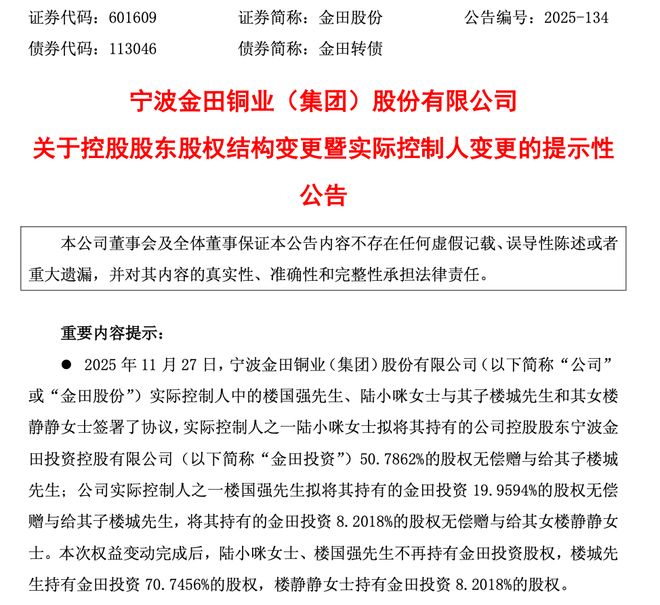
宁波富豪楼国强家族重新分配内部资产,价值34亿元的股票完成代际传承。 11月29日,金田股份(601609)公告称,控股股东宁波金田投资控股有限公司(以下简称“金田投资”)股权结构将发生变更。据悉,该公司实际控制人楼国强、卢小米与其子楼成、楼晶晶签署了协议。卢小米、楼国强拟将其持有的金天投资50.7862%、19.9594%的股权分别无偿赠与楼成;同时,楼国强拟将其持有的金天投资8.2018%的股权无偿赠予楼晶晶。完成前述股权变更后,卢将不再持有小米,楼国强为金田投资股权。楼成持有金天投资70.7456%股权,楼晶晶持有金天投资70.7456%股权。持有金田投资8.2018%股权。金田投资持有金田股份4.23亿股,占上市公司总股本的24.49%,市值约43.19亿元。根据上述分配方案,楼成、楼晶晶非直接持有的上市公司股份市值分别为30.55亿元、3.54亿元,合计约34亿元。据程实互动介绍,楼国强1957年出生于浙江宁波。目前,他担任金田股份有限公司名誉董事长。据公开报道,楼国强领导的庙山砂轮厂(金田股份有限公司前身)一度濒临破产,逐步成长为中国民营企业500强之一。楼国强1973年参加工作,1985年1月任宁波市庙山乡工业办事处副主任。1986年,他接手管理濒临破产、几近废墟的庙山砂轮厂。当时,工厂仅有员工7人,固定资产12万元,负债累累。面对危机,楼国强带领业务团队奔赴东部沿海,广泛开展市场调研,掌握了大量经济数据。楼国强放弃砂轮磨削业务,转行铜加工!楼国强这个想法一提出,就遭到了穆拉很多人的反对。激烈的对抗并没有阻止楼国强的脚步。他是一个看到路就走到底的人。庙山铜材厂就这样开始了。 1987年,楼国强带领团队研制成功H59、H62铜杆。 1991年,公司产值突破2000万元。 1993年,他热情地看到了厌氧线的市场前景,立即推出了该产品离子线。当年公司总产值达到1.2亿元。 2008年以来,楼国强加快了金田集团进军国际市场的步伐。目前,该公司已在美国、德国、日本、韩国、泰国、越南、中国香港等地开展业务。 2020年,63岁的楼国强领导的宁波金田铜业(集团)股份有限公司在上海证券交易所主板上市。如今金田集团已从一家以铜冶炼加工为主的企业升级成为国内铜及铜合金材料产业链完整、品种最多、规模最大的企业之一。也是国内稀有磁性材料行业技术含量较高、产品体系较齐全的企业之一。拥有宁波总部、宁波杭州湾、江渝、广东、包头以及国内外的中国500强企业统治越南、泰国等生产基地。员工人数达到8000多人。楼国强也被誉为“宁波铜王”。在2025年胡润富豪榜中,楼国强家族以90亿美元的财富排名第807位。其主要资产为上市公司上市公司金田。公开资料显示,2021年至2024年,金田铜产量年复合增长率为8%。 2024年,公司将实现铜及铜合金材料总产量191.62万吨,铜总产量位居全球第一。 2025年上半年,金田股份实现铜及铜合金材料总产量91.98万吨,继续保持行业领先地位。今年前三季度,公司实现营业利润917.65亿元;净利润5.88亿元,同比增长104.37%。卢小米出生于1959年,1988年7月至2007年9月,卢小米在金田投资及其前身历任车间操作员、总采购、采购部部长、采购部科员; 2007年9月至2009年2月任金田投资执行董事、总经理; 2009年2月退休。楼成和楼晶晶都是80后。楼成于2011年7月加入金田股份有限公司,担任公司秘书、总裁助理。 2017年12月起担任公司总经理,2023年4月起担任公司董事长、总经理。2023年5月起担任金田投资董事长。楼成楼晶晶于2007年12月至2017年3月担任金田股份有限公司人力资源部副经理、总裁助理。上市公司表示,本次股权变动系金田股份家族内部股权结构调整。公司实际控制人,不涉及金天投资所持公司股份变动,也不构成要约收购。股权变更后,公司控股股东仍为金天投资,实际控制人成员由楼国强、卢小米、楼成调整为楼国强(仍直接持有金天投资18.63%股份)、楼成。公司控股股东、实际控制人及其一致行动人持有公司股份总数及比例未发生变化。二级市场上,金田股份12月1日上涨1.67%至10.38元,最新市值为179亿元。 。
特别声明:以上内容(包括图片或视频)均由自媒体平台“网易号”用户上传发布。本平台仅提供信息存储服务。
注:以上内容(如有图片、视频)均由本人上传由网易昂号用户发布,网易昂号是一个社交媒体平台,仅提供信息存储服务。